Das Warenwirtschaftssystem deLUXE-ERP bietet Ihnen die Möglichkeit, Waren bei Lieferanten zu bestellen.
Dabei stehen Ihnen verschiedene Varianten der Bestellung zur Verfügung. Diese Varianten unterscheiden sich vor allem darin, ob und wie Ihnen automatisch bestimmte Artikel und/oder Mengen zur Bestellung vorgeschlagen werden.
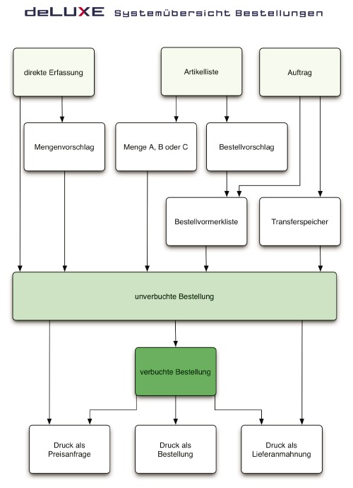
Das folgende Schaubild stellt die Varianten im Überblick dar, daher gliedert sich diese Dokumentation wie folgt:

Direkte Erfassung
Sie können eine Bestellung direkt erfassen, indem Sie in den Bereich „Bestellungen“ wechseln und dort über das Menü „Bestellungen / neu erfassen“ manuell eine Bestellung anlegen. Sie haben die Möglichkeit, über den Lieferanten einzelne Positionen in die Bestellung aufzunehmen. Die gewünschte Bestellmenge können Sie direkt eingeben oder anhand des Melde- und Zielbestands errechnen und vorschlagen lassen.

Informationen zur Vorgehensweise bei der manuellen Erfassung einer Bestellung auch unter Verwendung eines Mengenvorschlags und eine Erläuterung der Bestelleingabemaske finden Sie im Bereich Bestellmaske.
Bestellungen aus der Artikelliste
Bevor Sie eine Bestellung anlegen, haben Sie die Möglichkeit alle gewünschten Artikel bereits aus dem Bereich „Artikel“ in die Bestellung zu übernehmen.
Hierfür gibt es zwei Varianten:
- Verwendung von Mengenoperationen (Menü „Mengen / Zu Menge X hinzufügen“)
- Einsatz des Bestellvorschlags (Menü „Bestellwesen / Bestellvorschläge“) mit anschließender Übernahme in die Bestellvormerkliste (Menü „Bestellwesen / Bestellvormerkliste“)
Darüber hinaus wird Ihnen hier erläutert, wie Sie Melde- und Zielbestände, welche die Basis zur Berechnung von Bestellvorschlägem bilden, neu errechnen und einrichten können.
Bestellungen aus einem Auftrag
Sie haben ebenfalls die Möglichkeit, Bestellungen aus einem Auftrag heraus zu tätigen. Dies macht vor allem dann Sinn, wenn Sie ihre Artikel auf Basis der Aufträge nachbestellen möchten.
Auch hier haben Sie zwei Möglichkeiten:
- über die Bestellvormerkliste (Menü „Positionen / in Bestellvormerkliste“)
- über den Transferspeicher (Menü „Spezial / Transferspeicher füllen“)
Welche Methode für Sie am besten geeignet ist hängt davon ab, ob Sie eher eine kleine Anzahl an Lieferanten haben, bei denen höhere Stückzahlen an Standardartikeln bestellt werden, oder ob Sie eine große Anzahl an Lieferanten haben, bei denen Sie auftragsbezogen individuell gefertigte Ware ordern.
Weitere Informationen finden Sie hier.
Druckmöglichkeiten
Wenn Sie bereits eine Bestellung getätigt haben, verfügen Sie über mehrere Möglichkeiten, diese auszudrucken.